一、美的KFR-50LW/F2BpY型柜式变频空调器室内机控制电路aE5金桥电子网-提供各种电子资料阅读与下载门户网站
aE5金桥电子网-提供各种电子资料阅读与下载门户网站
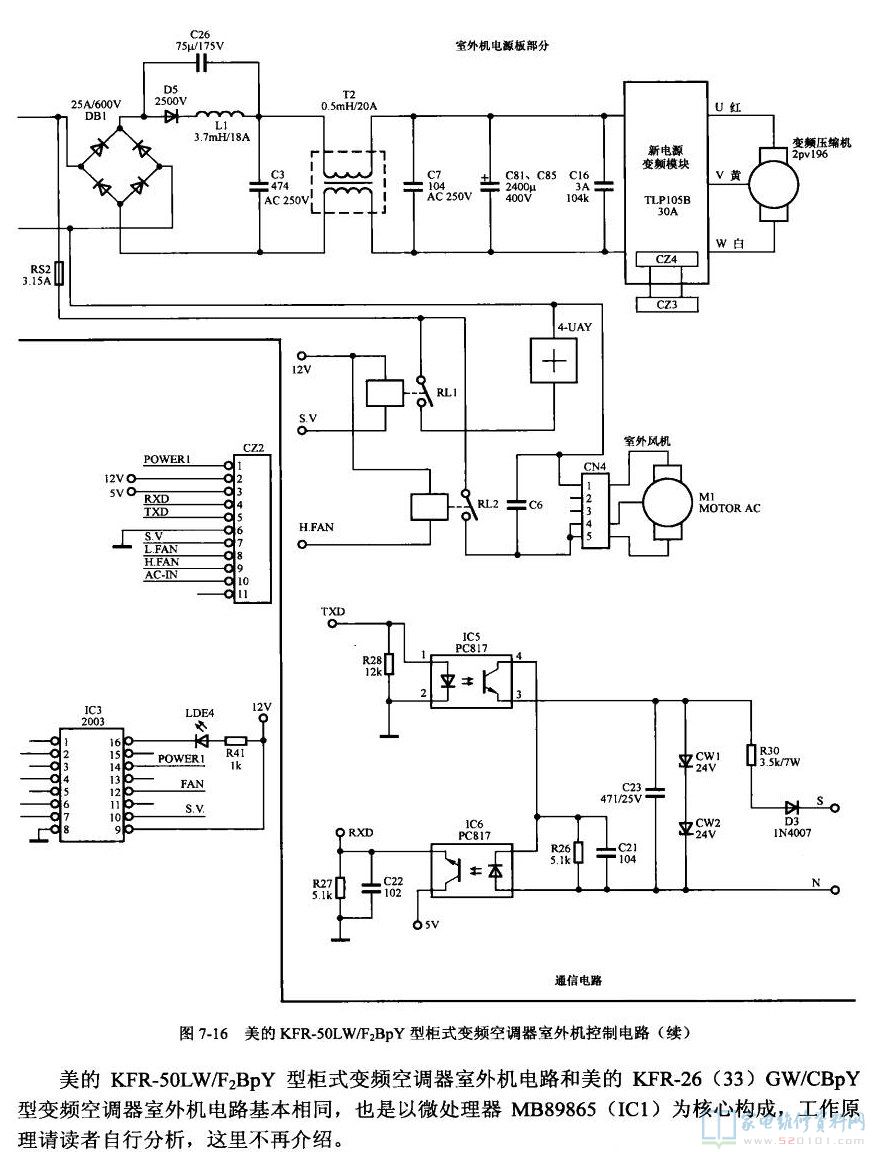
二、美的KFR-50LW/F2BpY型柜式变频空调室外机控制电路aE5金桥电子网-提供各种电子资料阅读与下载门户网站
本文内容收集于互联网,仅限学习交流使用,版权归原作者所有! 侵权请联系:295951426@qq.com
美的家用空调假性故障处理指导手册---2019.11.20 (1)
美的50变频柜机的检修要领
美的KFR-26GW/CBPY型变频空调器室外机,变频电路及维修要点
美的空调关于双向通讯线控器显示E9的注意事项
美的空调吹不了冷风
美的KFR-72LW/BP2DY-E电压保护故障
美的KFR-26(33)GW/CBpY型壁挂式变频空调器电路图
美的分体式空调单片机维修资料
打开手机扫描上面的二维码
扫描上面二维码访问手机站
苏ICP备19072193号-1
©2009-2024 jqdzw.com All Rights Reserved
免费注册
登录账号
赞助本站
关于我们
联系我们
友链申请
投稿须知
广告投放
支付方式
隐私保护
安全承诺
免责声明
扫描左侧二维码关注公众号
技术交流Q1群:61898804
技术交流Q2群:159328624